nba有米直播

区域臭氧来源解决方案

方案概述

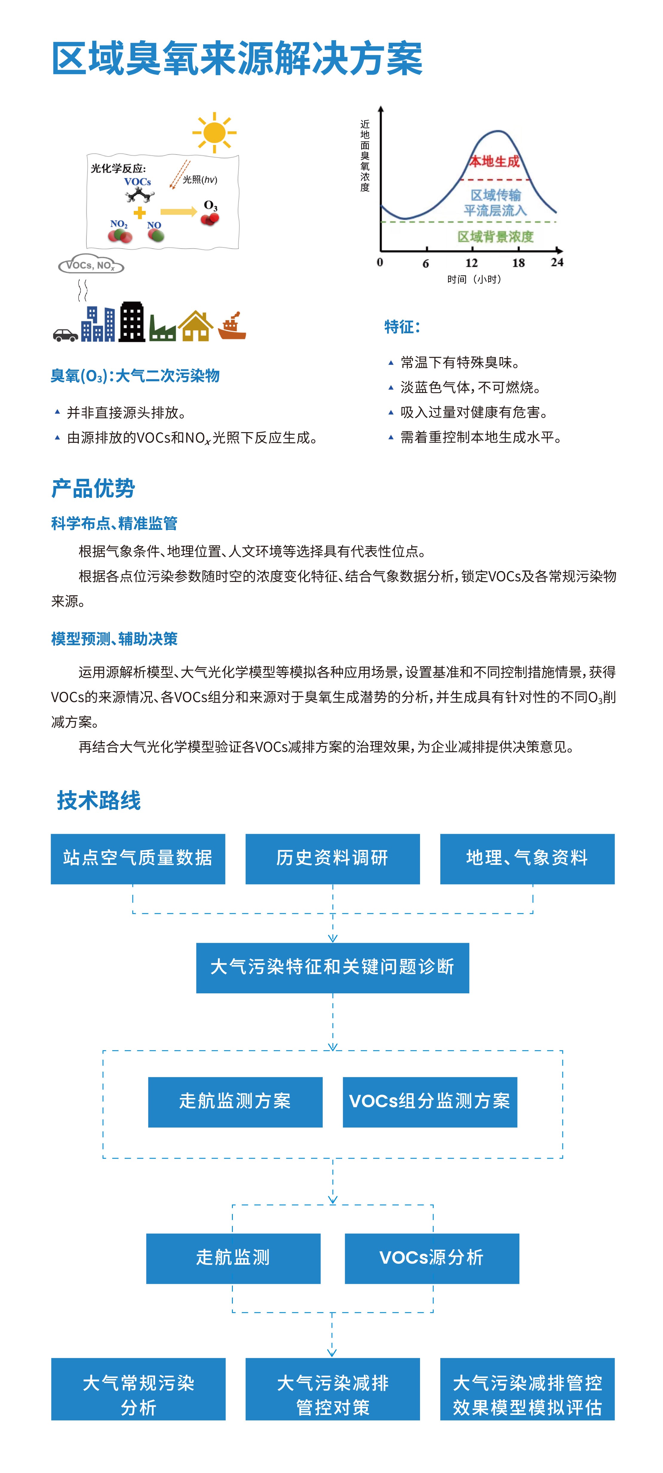
运用源解析模型、大气光化学模型等模拟各种应用场景,设置基准和不同控制措施情景,获得 VOCs 的来源情况、各VOCs 组分和来源对于臭氧生成潜势的分析,并生成具有针对性的不同O₃ 削减方案。再结合大气光化学模型验证各VOCs 减排方案的治理效果,为企业减排提供决策意见。
在线咨询

热门方案

联系我们

  1. 全国热线:

    4000-468-368

  2. 业务热线:

    136-0255-6382
  3. 公司座机:

    0755-84297315
  4. 公司传真:

    0755-89641863
  5. 公司总部:

    深圳市龙岗区坪地街道教育北路82号
联系我们

服务热线:

4000-468-368

网站首页

电话咨询

Baidu
nba优米直播