首页
悠米直播图标是什么
集团简介
企业文化
荣誉资质
加入我们
业务体系
小优米app下载苹果
◎ 混凝絮凝系列
◎ 除磷系列
◎ 调碱系列
◎ 除重金属系列
◎ 除氟系列
◎ 破络剂
◎ 膜药剂
◎ 循环水药剂
生物水处理技术
◎ COD达标系列
◎ 脱氮达标系列
◎ 生物碳源系列
◎ 水生态修复系列
◎ 异味控制系列
智慧快检技术
◎ 便携式检测系列
◎ 水质快速检测系列
◎ 实验室分析系统
◎ 水质定量分析系列
水处理设备
◎ 智能水处理设备
◎ 膜设备及组件
◎ 节能曝气
第三方检测服务
◎ 检测系列
◎ 增值服务系列
提标改造与托管运营
◎ 托管运营系列
◎ 工程系列
工程方案
解决方案
nba优米在线观看
优米官网首页登录
造纸/印染/纺织水处理
食品/养殖废水处理
PCB/电镀废水处理
城镇/工业园废水处理
其它废水处理
技术研发
优米直播视频
公司新闻
展会活动
行业资讯
联系方式
4000-468-368
长隆成员
慧欣环境
绿力科技
芬克仪器
准诺检测
褐燕供应链
睿现运输
首页
悠米直播图标是什么
悠米直播图标是什么
集团简介
企业文化
荣誉资质
加入我们
业务体系
业务体系
小优米app下载苹果
生物水处理技术
智慧快检技术
水处理设备
第三方检测服务
提标改造与托管运营
工程方案
优米官网首页登录
优米官网首页登录
造纸/印染/纺织水处理
食品/养殖废水处理
PCB/电镀废水处理
城镇/工业园废水处理
其它废水处理
技术研发
优米直播视频
优米直播视频
公司新闻
展会活动
行业资讯
联系方式
首页
-
工程方案
-
解决方案
- 第三方监督巡查解决方案
返回列表
第三方监督巡查解决方案
方案概述
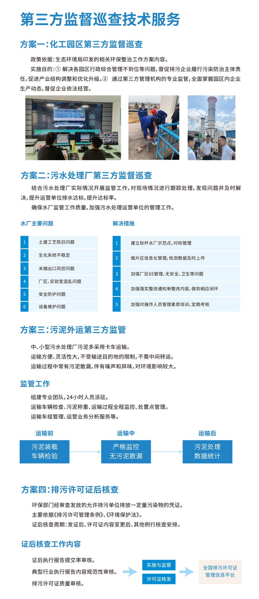
解决各园区行政综合管理不到位等问题,督促排污企业履行污染防治主体责任,促进产业结构调整和优化升级。通过第三方管理机构的专业监管,全面掌握园区内企业生产动态,督促企业依法经营。
在线咨询
上一篇:
天天优米app
返回列表
下一篇:
小优米app官方下载
热门方案
区域臭氧来源解决方案
河道治理解决方案
企业核查解决方案
无组织排放VOCs解决方案
联系我们
全国热线:
4000-468-368
业务热线:
136-0255-6382
公司座机:
0755-84297315
公司传真:
0755-89641863
公司总部:
深圳市龙岗区坪地街道教育北路82号
联系我们
服务热线:
4000-468-368
立即咨询
在线留言
网站首页
电话咨询
nba优米直播